2025/10/03
いじめ・パワハラに悩む人、仕事によるストレスが原因で精神障害を発症する人が増えています。 10月10日の「世界メンタルヘルスデー」にあわせて全国一斉電話相談を実施します。 お悩みをお持ちの人はお気軽にお電話ください。
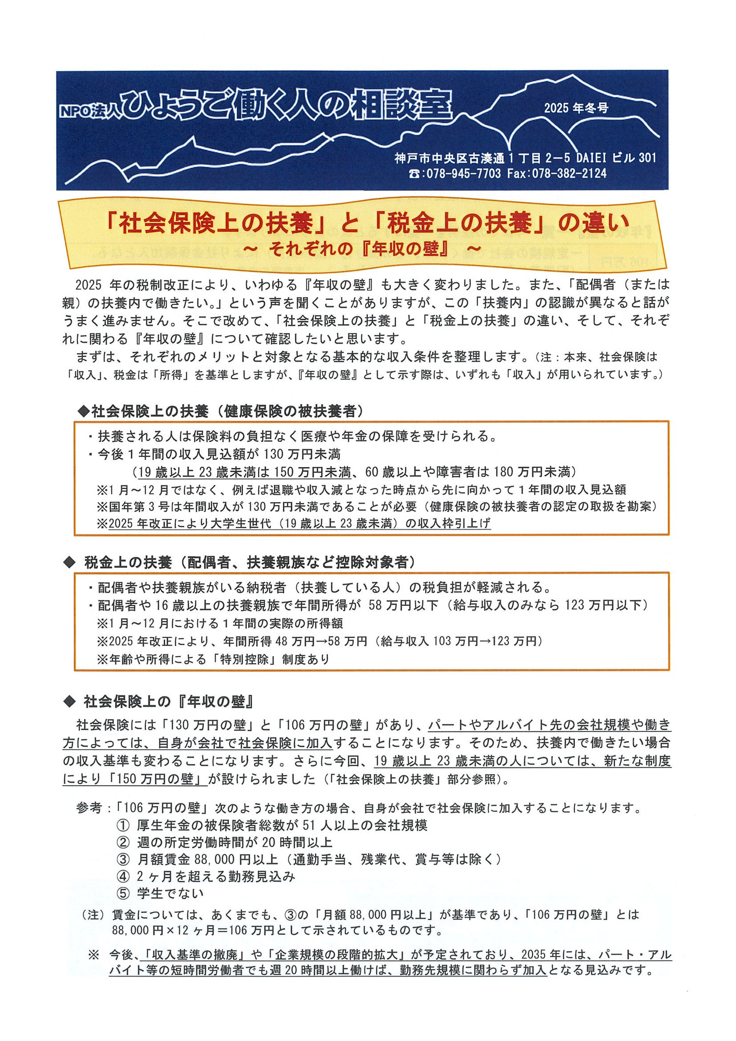
2025/06/11
今年4月から、子の看護休暇の対象が小学校3年生まで、また事由も入学・卒業式や感染症による学級閉鎖等に拡大され、残業免除の対象も小学校就学前の子を養育する労働者に拡大されました。また、事業主は家族の介護休業に関する相談窓口を設けたり、制度の周知をすることが義務付けられました。...
2024/12/13
弱い立場で働くいわゆる個人事業主を保護するための法律が11月1日にスタートしました。 保護の対象となるのはどんな人か、そもそも労働者とどこがどう違うのか。 ユニオンが連携して活動している、NPO法人ひょうご働く人の相談室ニュース2024年冬号はそのポイントを解説していますので参考にアップします。
2024/10/10
10月10日の「世界メンタルヘルスデー」にあわせて、全国一斉にハラスメントの電話相談を受け付けます 兵庫県では、ひょうご労働安全衛生センターとひょうごユニオン、ひょうご働く人の相談室が共同で実施します。...
2024/06/05
ご存知ですか?  会社等使用者には労働条件明示の義務がありますが、4月からそのルールが変わりました。働く人が新たに仕事につくとき、契約を更新する時には労働条件をしっかり確認することが大切です。  詳しくは、相談室ニュース2024年夏号をご覧ください。
2023/03/15
日時:2023年3月22日(水)午後6時半~8時 会場:ウィズ明石803会議室(アスピア明石北館8階)

2023/03/03
食料品・水光熱費等物価高騰が私たちの暮らしを直撃!いま、「物価上昇を上回る賃上げ」が求められるが、中小企業や非正規労働者の賃上げは見通せず、最低賃金に張り付いたままの労働者も多い。また年度末で、無期転換制度や会計年度職員制度によって有期雇用労働者が解雇・雇止めに直面する事態も生じている……。...

2022/10/07
10月6日神戸新聞朝刊に見出しの記事が掲載されました。これは、NPO法人ひょうご労働安全衛生センターが相談を受けて労災申請を支援した神戸市内の事例で、生々しいパワハラの実態が紹介されました。最近、大企業で過労死や自死に至る事例も相次いで明るみになっています。職場からハラスメント、そしてハラスメントによる健康被害をなくすめに取り組みを進めましょう。  10月10日は「世界メンタルヘルスデー」です。  これに合わせて、9日10日の二日間、全国一斉「職場のメンタルヘルス・ハラスメントほっとライン」が実施されます。  兵庫では、電話078-382-2118 で午前10時~午後6時まで受付します。  ※NPO法人 ひょうご労働安全衛生センター 経験豊富な相談員が対応しますので、お気軽にお電話ください。

2022/10/04
10月10日は「世界メンタルヘルスデー」です。 これにあわせて、9日10日の二日間、全国一斉「職場のメンタルヘルス・ハラスメントほっとライン」を実施します。 兵庫では、午前10時~午後6時まで、☎078-382-2118で受付。...
2022/09/24
あなたも社会保険加入の対象かも? 社会保険(健康保険・厚生あなた年金保険)は、基本的に正社員の労働時間の3/4以上働く人が対象です。 しかし、2016年10月からは、500人超企業では3/4以上を満たさないパート・アルバイト等も一定要件で対象になりました。...

さらに表示する